Após quase dois anos de espera, finalmente o Governo Federal deu o “tiro de largada” para que os mais de 5 milhões de imóveis rurais do país comecem a se inscrever no Cadastro Ambiental Rural – CAR, criado, em nível nacional, pela Lei Federal 12651/12 (novo “Código Florestal”)[1]. A ansiedade era grande porque o CAR deve, em teoria, ser o instrumento que permitirá realizar um raio-x de todos os imóveis rurais e, com base nesse diagnóstico, direcionar os produtores rurais a aderir a um Programa de Regularização Ambiental – PRA, o qual, também teoricamente, deve oferecer as condições necessárias, tanto de estímulos como de coerção, para que esses produtores recuperem eventuais passivos ambientais remanescentes após a anistia concedida pela nova legislação.
Porém, o que deveria ser motivo de comemoração – afinal, o CAR é a única coisa que a nova lei trouxe de positivo para a proteção de florestas no país – acabou trazendo uma certa intranquilidade. Primeiro porque o sistema de cadastramento regulado pela Instrução Normativa no 2/2014 do Ministério do Meio Ambiente tem uma série de características que nos faz duvidar da sua eficácia em realizar, em curto prazo, um adequado diagnóstico da situação ambiental do imóvel rural, base para o processo de regularização (ver http://isa.to/1v4nvaD). Segundo porque, até o momento, os PRAs, tanto em nível federal quanto dos estados, não trouxeram, salvo honrosas exceções, nada de concreto para apoiar, financiar ou incentivar a conservação ou restauração florestal no país, como era de se esperar de programas que visam a regularidade ambiental e não apenas a regularização jurídica de desmatamentos ilegais do passado (ver, quanto a esse aspecto, http://isa.to/1v4nfs8).
Possibilidade de revisão de TACs?
Mas aqui vamos explorar um ponto específico do Decreto 8235/14, que, a título de normatizar e dar clareza à implementação dos PRAs, trouxe uma regra que, ao que tudo indica, criará imensa confusão jurídica e, portanto, insegurança a muitos dos produtores que aderirem aos programas.
Em seu artigo 12, o referido decreto diz explicitamente que
Os termos de compromissos ou instrumentos similares para a regularização ambiental do imóvel rural referentes às Áreas de Preservação Permanente, de Reserva Legal e de uso restrito, firmados sob a vigência da legislação anterior, deverão ser revistos para se adequarem ao disposto na Lei 12651/12
O que isso quer dizer? Quer dizer que, por exemplo, se um produtor havia desmatado ilegalmente as matas ciliares de seu imóvel, ou simplesmente não as havia recuperado (a obrigação de proteção da vegetação nativa é propter rem, ou seja, acompanha o imóvel, qualquer que seja o seu titular), e foi obrigado a fazê-lo por meio de um Termo de Ajustamento de Conduta – TAC assinado com o Ministério Público, ele agora poderá rever o acordo para aplicar a regra menos benéfica ao meio ambiente, que é a nova lei florestal. Se desmatou 10 hectares na beira de um rio e se comprometeu a recuperar os 10, agora poderia rever o acordo para recuperar apenas 5 por exemplo.
Ocorre que esse dispositivo afronta posicionamento majoritário do Judiciário, inclusive já pacificado no Superior Tribunal de Justiça – STJ, de que a nova lei não pode retroagir para modificar acordos já firmados ou sentenças já transitadas em julgado. Ou seja, seguindo um princípio basilar do Estado de Direito, o entendimento dominante é de que a lei não pode ferir o ato jurídico perfeito.
Posição dos tribunais estaduais
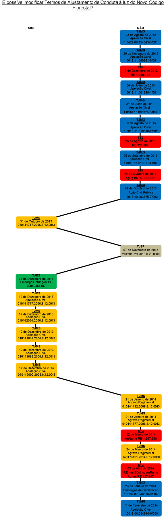
Realizamos uma ampla pesquisa em todos os Tribunais de Justiça dos Estados, Tribunais Regionais Federais e no STJ para entender se há e qual é o posicionamento majoritário a respeito da possibilidade de revisão de acordos ou decisões judiciais com base na nova lei. Encontramos julgados a respeito da matéria nos Tribunais de Justiça de São Paulo, Minas Gerais, Rio Grande do Sul e Mato Grosso do Sul, além do STJ. Não encontramos nenhuma decisão relativa ao assunto nos TRFs[2].
Olhando apenas para os Tribunais Estaduais são 13 decisões contrárias à possibilidade de modificação de acordos ou sentenças baseados na lei anterior e 7 favoráveis. Cumpre notar, no entanto, que 6 destas últimas têm como origem uma única câmara cível de um único tribunal (Tribunal de Justiça do Mato Grosso do Sul – TJMS), enquanto as decisões contrárias provêm de três diferentes tribunais, inclusive do próprio TJMS (3 decisões), como demonstra o gráfico abaixo:

O Tribunal de Justiça de Minas Gerais – TJMG é unânime em afirmar que não se pode aplicar a nova lei a TACs já firmados e em execução, ou mesmo a decisões já transitadas em julgado. São nove acórdãos nesse sentido, sendo sete relativas a pedidos de modificações de decisões judiciais tomadas com base na legislação anterior e dois relativos a revisão de TACs. Todas as decisões se fundamentam, basicamente, no respeito ao ato jurídico perfeito. É o caso do acórdão número 1.0016.10.003875-7/002, no qual a Desembargadora Heloísa Combat afirma:
"O artigo 5º, XXXVI, da Constituição Federal/88, assegura proteção ao direito adquirido, ao ato jurídico perfeito e à coisa julgada, que não podem ser alcançados por alterações legislativas posteriores.
(…)
Portanto, a regra geral no direito brasileiro é no sentido de que, tendo havido julgamento definitivo da lide, não é possível examinar novamente a questão, que já se tornou imutável, por força do artigo 467, do CPC, que apresenta a seguinte redação: "Denomina-se coisa julgada material a eficácia, que torna imutável e indiscutível a sentença, não mais sujeita a recurso ordinário ou extraordinário".
No acórdão número 1.0016.11.009361-0/001 o Desembargador Valdez Leite Machado deixa mais claro:
Entretanto, cumpre registrar que a entrada em vigor do Novo Código Florestal, em nada afeta a execução em apenso, cujo título executivo extrajudicial consiste no Termo de Ajustamento de Conduta firmado entre o executado e o Ministério Público, portanto, ato jurídico perfeito, que não pode ser alcançado pela nova Lei, eis que instituído na vigência da Lei 4.771/1965, nos termos do art. 6º, § 1º, do Decreto-Lei 4.657/1942 (Lei de Introdução às normas do Direito Brasileiro, nova redação dada pela Lei 12.376/2010):
"Art. 6º A Lei em vigor terá efeito imediato e geral, respeitados o ato jurídico perfeito, o direito adquirido e a coisa julgada.
§ 1º Reputa-se ato jurídico perfeito o já consumado segundo a lei vigente ao tempo em que se efetuou.".
Em seu único acórdão acerca do tema, o Tribunal de Justiça de São Paulo analisa a possibilidade de modificação de sentença, transitada em julgado, que determina a restauração de Áreas de Preservação Permanente – APPs e Reserva Legal em determinado imóvel rural. A decisão é bastante interessante porque baseia-se não apenas na impossibilidade formal de retroação da lei nova para ferir a coisa julgada, mas também na impossibilidade material de retroagir para ferir o direito adquirido da sociedade a um ambiente saudável, sob pena de se criar insegurança jurídica:
Não obstante as inovações introduzidas com a edição do novo ordenamento ambiental (Lei nº 12.651/2012), importa observar que, no caso, a coisa julgada não pode ser desprezada, não somente sob pena de ofensa ao princípio da segurança jurídica, mas sobretudo porque a sentença (…) assegura o interesse ambiental (preservação/reparação da área desmatada), interesse esse erigido que foi pelo direito constitucional à condição de direito fundamental. Nesse passo, qualquer ação tendente a reduzir o alcance das conquistas consolidadas deve ser obstada, sob pena de se aviltar o princípio da vedação do retrocesso social.
(Agravo de Instrumento no 2012816-29.2013.8.26.0000 – excerto do voto vencedor do Desembargador João Negrini Filho)
A 5ª Câmara Cível do TJMS, no entanto, entende de outra forma. Em seis casos julgados, ela decidiu pela revisão dos acordos, por entender que os TACs não configuram ato jurídico perfeito, embora não fique muito explícito o fundamento jurídico desse entendimento. O voto do Desembargador Vladimir Abreu da Silva na Apelação nº 0101425-24.2006.8.12.0043 ilustra bem essa linha de pensamento:
Com efeito, o termo de ajustamento de conduta possui controvertida natureza jurídica, (…) por meio do qual um órgão público legitimado toma do causador do dano o compromisso de adequar sua conduta às exigências da lei.
(…)
Feitas tais considerações, e não obstante o respeitável entendimento adotado por parte da doutrina e da jurisprudência de se tratar de ato jurídico perfeito, é inegável que as exigências trazidas pelo novo Código Florestal a respeito da reserva legal afetam o âmago das obrigações pactuadas no TAC.
(…)
Não se trata, pois, de violação a um ato jurídico perfeito, mas de superveniência de Lei Federal, que possui efeito imediato e geral e pode alcançar os efeitos de atos produzidos antes de sua entrada em vigor.
Esse entendimento, no entanto, não é unânime nem mesmo dentro do TJMS. A 1ª Câmara Cível, em casos mais recentes, proferiu decisões em sentido diametralmente oposto. Em todos os casos o órgão ambiental estadual, IMASUL, pleiteava a rescisão de TACs assinados com o Ministério Público, no qual o órgão assumia a responsabilidade de implementar a legislação florestal vigente à época. Citando a jurisprudência do STJ, o Tribunal decidiu que não podem ser aplicadas as normas do novo Código Florestal para modificar TAC celebrando anteriormente à sua vigência.
O STJ e o direito adquirido a um meio ambiente equilibrado
Em dezembro de 2012, ao julgar um pedido de reconsideração de uma decisão já julgada pela corte, que havia mantido a sanção administrativa aplicada ao interessado por ocupação irregular de APP, a segunda turma do STJ tomou a seguinte decisão, que acabou se transformando num importante precedente jurisprudencial:
PROCESSUAL CIVIL E ADMINISTRATIVO. NOVO CÓDIGO FLORESTAL (LEI 12.651/2012). REQUERIMENTO. PEDIDO DE RECONSIDERAÇÃO CONTRA ACÓRDÃO. INVIABILIDADE. PRINCÍPIO DA FUNGIBILIDADE. RECEBIMENTO COMO EMBARGOS DE DECLARAÇÃO. VIOLAÇÃO AO ART. 535 DO CPC NÃO APONTADA. AUTO DE INFRAÇÃO. IRRETROATIVIDADE DA LEI NOVA. ATO JURÍDICO PERFEITO. DIREITO ADQUIRIDO. ART. 6o, CAPUT, DA LEI DE INTRODUÇÃO ÀS NORMAS DO DIREITO BRASILEIRO.
1. Trata-se de requerimento apresentado pelo recorrente, proprietário rural, no bojo de "ação de anulação de ato c/c indenizatória", com intuito de ver reconhecida a falta de interesse de agir superveniente do Ibama, em razão da entrada em vigor da Lei 12.651/2012 (novo Código Florestal), que revogou o Código Florestal de 1965 (Lei 4.771) e a Lei 7.754/1989. (…) Numa palavra, afirma que a Lei 12.651/2012 procedera à anistia dos infratores do Código Florestal de 1965, daí sem valor o auto de infração ambiental lavrado contra si e a imposição de multa de R$ 1.500, por ocupação e exploração irregulares, anteriores a julho de 2008, de Área de Preservação Permanente nas margens do rio Santo Antônio.
(…)
3. Precedente do STJ que faz valer, no campo ambiental-urbanístico, a norma mais rigorosa vigente à época dos fatos, e não a contemporânea ao julgamento da causa, menos protetora da Natureza: O "direito material aplicável à espécie é o então vigente à época dos fatos. In casu, Lei n. 6.766/79, art. 4o, III, que determinava, em sua redação original, a ‘faixa non aedificandi de 15 (quinze) metros de cada lado’ do arroio" (REsp 980.709/RS, Rel. Ministro Humberto Martins, Segunda Turma, DJe 2.12.2008).
(…)
6. Pedido de reconsideração não conhecido.
(PET no REsp 1240122 / PR, DJe 19/12/2012, Relator Ministro Herman Benjamin)
Essa decisão lançou as bases do que vem sendo o entendimento dominante – e unânime até o momento – da corte, e que vai muito além da defesa do ato jurídico perfeito ou da coisa julgada, materializados em acordos assinados ou sentenças transitadas em julgado. Ela traz à lume o princípio da irretroatividade da lei para atingir os direitos adquiridos da sociedade a um meio ambiente ecologicamente equilibrado, garantidos por uma legislação mais protetiva que tenha sido revogada. Essa a lição extraída do voto do Ministro-Relator do caso, Herman Benjamin:
"o novo Código Florestal não pode retroagir para atingir o ato jurídico perfeito, direitos ambientais adquiridos e a coisa julgada, tampouco para reduzir de tal modo e sem as necessárias compensações ambientais o patamar de proteção de ecossistemas frágeis ou espécies ameaçadas de extinção, a ponto de transgredir o limite constitucional intocável e intransponível da ‘incumbência’ do Estado de garantir a preservação e restauração dos processos ecológicos essenciais (art. 225, § 1º, I)."
Após essa decisão, a segunda turma do STJ decidiu outros dois casos nos quais analisava a aplicação das novas regras a casos em andamento, mas que ainda não tinham sentença transitada em julgado ou acordo firmado sob a égide da legislação anterior, tendo aplicado a eles o mesmo entendimento: aplica-se a regra mais benéfica ao meio ambiente, ou seja, a regra aplicável à época dos fatos. É o que se extrai da seguinte decisão:
"ADMINISTRATIVO. AMBIENTAL. AÇÃO CIVIL PÚBLICA. ÁREA DE PRESERVAÇÃO PERMANENTE. FORMAÇÃO DA ÁREA DE RESERVA LEGAL. OBRIGAÇÃO PROPTER REM. SÚMULA 83/STJ. PREJUDICADA A ANÁLISE DA DIVERGÊNCIA JURISPRUDENCIAL. SUPERVENIÊNCIA DA LEI 12.651/12. IMPOSSIBILIDADE DE APLICAÇÃO IMEDIATA. IRRETROATIVIDADE. PROTEÇÃO AOS ECOSSISTEMAS FRÁGEIS. INCUMBÊNCIA DO ESTADO. INDEFERIMENTO.
1. A jurisprudência desta Corte está firmada no sentido de que os deveres associados às APPs e à Reserva Legal têm natureza de obrigação propter rem (…)
3. Indefiro o pedido de aplicação imediata da Lei 12.651/12, notadamente o disposto no art. 15 do citado regramento. Recentemente, esta Turma, por relatoria do Ministro Herman Benjamin, firmou o entendimento de que "o novo Código Florestal não pode retroagir para atingir o ato jurídico perfeito, direitos ambientais adquiridos e a coisa julgada(…)"
Agravo regimental improvido. "
(AgRg no AGRAVO EM RECURSO ESPECIAL No 327.687 – SP)
Conclusão
Das 13 decisões de Tribunais de Justiça proferidas em sentido contrário à aplicação da nova lei a acordos ou sentenças em execução, 10 se fundamentam no precedente do STJ e duas são anteriores ao mesmo. Há, portanto, forte evidência de formação de uma linha jurisprudencial (ver figura em anexo) em sentido diametralmente contrário ao disposto no art.12 do Decreto Federal 8235/14.
Como um decreto não tem o condão de inovar na ordem jurídica, sobretudo quando está em jogo regras de hierarquia constitucional, é pouco provável que os tribunais mudem seu posicionamento em relação ao tema por sua simples existência. Por outro lado, é altamente provável que muitos produtores rurais com TACs em execução queiram fazer valer esse suposto direito subjetivo, na medida em que significa diminuição de custos privados, embora com prejuízos públicos. Portanto, o efeito concreto do novo decreto, nesse aspecto, será desviar esforços e recursos da tão necessária restauração florestal, canalizando-os para embates judiciais inúteis. Infelizmente, trouxe insegurança num campo que já estava praticamente pacificado.

[1] Para uma breve análise da nova lei, ver http://site-antigo.socioambiental.org/nsa/direto/direto_html?codigo=2012-10-19-090312
[2] Pesquisa finalizada em 21 de maio de 2014
Seja o primeiro a comentar.
Você precisa estar logado para enviar um comentário.
Fazer login